首页
学校概况
学校简介
办学理念
学校领导
组织机构
校园风光
宣传视频
学校荣誉
新闻动态
通知公告
校内动态
职教资讯
媒体关注
采购公告
党建工作
党建动态
通知公告
支部建设
师资队伍
骨干教师
双师型教师
继续教育
德育工作
德育动态
社团活动
法制安全
教学科研
教学管理
教研科研
技能大赛
专业系部
信息技术部
汽车技术部
现代服务部
职教高考部
招生就业
招生信息
专业介绍
实习就业
社会服务
社会培训
技能鉴定
1+X证书
搜索
电子图书馆
数字校园
首页
学校概况
学校简介
办学理念
学校领导
组织机构
校园风光
宣传视频
学校荣誉
新闻动态
通知公告
校内动态
职教资讯
媒体关注
采购公告
党建工作
党建动态
通知公告
支部建设
师资队伍
骨干教师
双师型教师
继续教育
德育工作
德育动态
社团活动
法制安全
教学科研
教学管理
教研科研
技能大赛
专业系部
信息技术部
汽车技术部
现代服务部
职教高考部
招生就业
招生信息
专业介绍
实习就业
社会服务
社会培训
技能鉴定
1+X证书
社会服务
网站首页
>
社会服务
>
技能鉴定
社会培训
技能鉴定
1+X证书
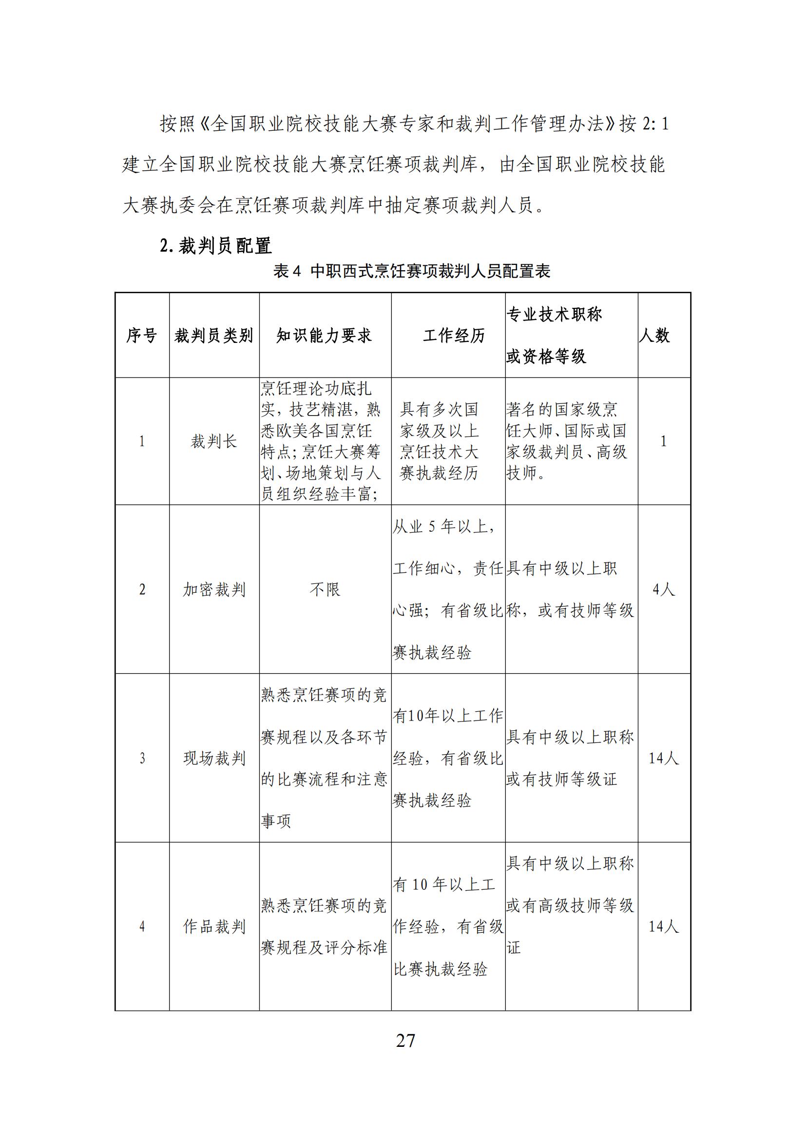
西式烹饪全国职业院校技能大赛赛项规程
来源:现代服务部
阅读:
0
发布时间:2023-05-14
上一篇:
重庆黔江区民族职业教育中心 2023年第1批职业技能等级认定成绩公示
下一篇:
我校2022年职业技能等级认定工作 圆满完成
地址:重庆市黔江区舟白街道正舟路北段503号
电话:023-85086322、023-85086333
邮编:409001
渝ICP备16007402-3
微信公众号
新生学费交纳
渝公网安备 50011402500055号
技术支持:
瑞秀科技